
We offer comprehensive data quality assessment and de-identification services, combining automated machine evaluations with professional manual inspections to ensure data accuracy, completeness, and compliance. Using cutting-edge de-identification techniques, we help clients protect privacy and safeguard trade secrets during data sharing and analysis, in full compliance with global data privacy regulations, including GDPR.
In AI voice interaction, intelligent customer service, and language model training, high-quality, scenario-based Chinese dialog data is the key driver of model performance. Glodom uses a structured "scenario restoration - audience segmentation - quality assurance loop" approach to create "trainable, verifiable, and reusable" high-quality dialog data assets for clients.
Case overview:
Background
Objective: To collect approximately 10,000 hours of Chinese conversational data.
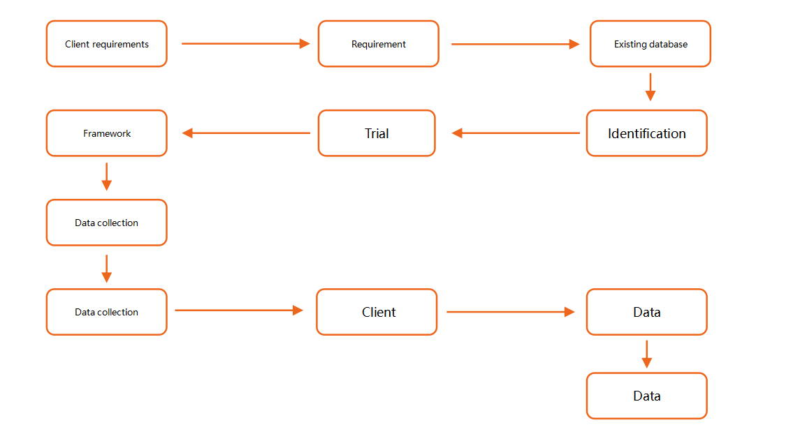
Our solution
Based on the client’s templates and requirements, we selected a diverse group of participants with varying genders, ages, occupations, and vocal characteristics. We meticulously crafted dialog scenarios to capture conversations in different settings. After a thorough manual review, scripts were generated, followed by the production of diverse voice data. Both the audio files and corresponding scripts were then delivered to the client.
Hotline0755-2651 0808
AddressArea A-2, 4/F, Building B2, Digital Technology Park, Gaoxinnan 7th Road, High-Tech Industrial Park, Nanshan District, Shenzhen